



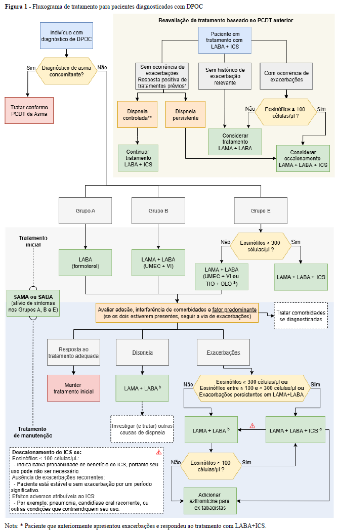
( Página 8 do protocolo )




Opções disponíveis via LME J44.0 / J44.1 / J44.8 pela SESA/PR
https://api.saude.pr.gov.br/governo-digital/farmacia/consulta
– Formoterol 12mcg
– Budesonida 200mcg
– Budesonida 400mcg
– Formoterol 6mcg + Budesonida 200mcg
– Formoterol 12mcg + Budesonida 400mcg
– Vilanterol 25mcg + Umeclidínio 62,5mcg (Anoro)
– Tiotrópio 2,5mcg + Olodaterol 2,5mcg (Spiolto) > Só pneumologista
– Fluticasona 100mcg + Vilanterol 25mcg + Umeclidínio 62,5mcg (Trelegy) > Só pneumologista
– Beclometasona 100mcg + Formoterol 6mcg + Glicopirrônio 12,5 (Trimbow) > Só pneumologista
Fonte: https://www.gov.br/saude/pt-br/assuntos/pcdt/d/doenca-pulmonar-obstrutiva-cronica/@@download/file
#DPOC #PCDT #Anoro #Spiolto #Trelegy #Trimbow #Dupla #Tripla

Deixe um comentário